从救火员到战略家:Veeam Intelligence 如何重塑 IT 运维决策

回想那些数据中心的不眠夜
凌晨 3 点,又是一个数据中心的不眠之夜。
屏幕上密密麻麻的告警在跳动,手机已经被业务方的消息轰炸了整整 3 小时。
“财务系统什么时候能恢复?““这个月 KPI 要完蛋了!““IT 部门怎么又出问题?”
你一边敲着命令,一边在错综复杂的系统日志里大海捞针。这已经是本月第三次深夜救火了。
回想白天的工作,突然发现一个残酷的现实:
- 80% 时间都在处理突发问题
- 想做的优化项目一拖再拖
- 月度报告只会罗列数据,提不出什么见解
- 业务部门对 IT 的认知还是"修电脑、插网线的”
这大概是大多数 IT 运维的真实写照:永远在救火,很少有时间真正规划未来。
不过,这个事情随着 AI 时代的到来,将会有一个彻底的改变。
Veeam Intelligence:跳出技术执行,拥抱战略决策
上篇文章我们详细聊了 VBR 中 Veeam Intelligence 的厉害之处,它就像你的 24/7 技术专家团队。但今天我们要说的 Veeam ONE 中的 Veeam Intelligence 带来了更大的变革——从救火员到战略家的彻底转变。
如果说 VBR 中的 Veeam Intelligence 是让你把技术活干得更漂亮的"专家”,那么 Veeam ONE 中的 Veeam Intelligence 就是帮你成为企业 IT 决策核心的"军师”。
🎯 CIO 贴心的小助理
周一的早上,我打开 Veeam ONE,第一件事情不是像往常一样去看看有什么 Alarm 告警,而是打开 Veeam Intelligence,和我的小助理进行对话。
**问题:**下午好,我的小助理,今天的运维报告,我有什么需要特别关注的吗?
Veeam Intelligence 对话:

对话解析: 这位"CIO 贴心小助理"的角色定位非常精准。当老板问"有什么需要特别关注的吗?",它没有像传统工具那样简单罗列告警,而是用贴心管家般的姿态,主动帮老板从海量告警中筛选出真正重要的信息。它按严重级别分类、标注重复次数、给出优先级建议,这种"您只需要关注这些重要事项"的回应方式,正是优秀助理的核心素养。更贴心的是,它主动提供 CSV/JSON 导出功能,考虑到老板可能需要进一步汇报或分析。这种"既帮您解决问题,又为您后续工作铺路"的思维方式,完美诠释了什么是真正的小助理——不仅完成任务,更要理解 CIO 的需求场景。
🎯 IT 总监得力的智囊团
每周系统安全评估分析会议进行中,我不需要手忙脚乱的到处翻,到处找。打开 Veeam Intelligence,我的智囊团。
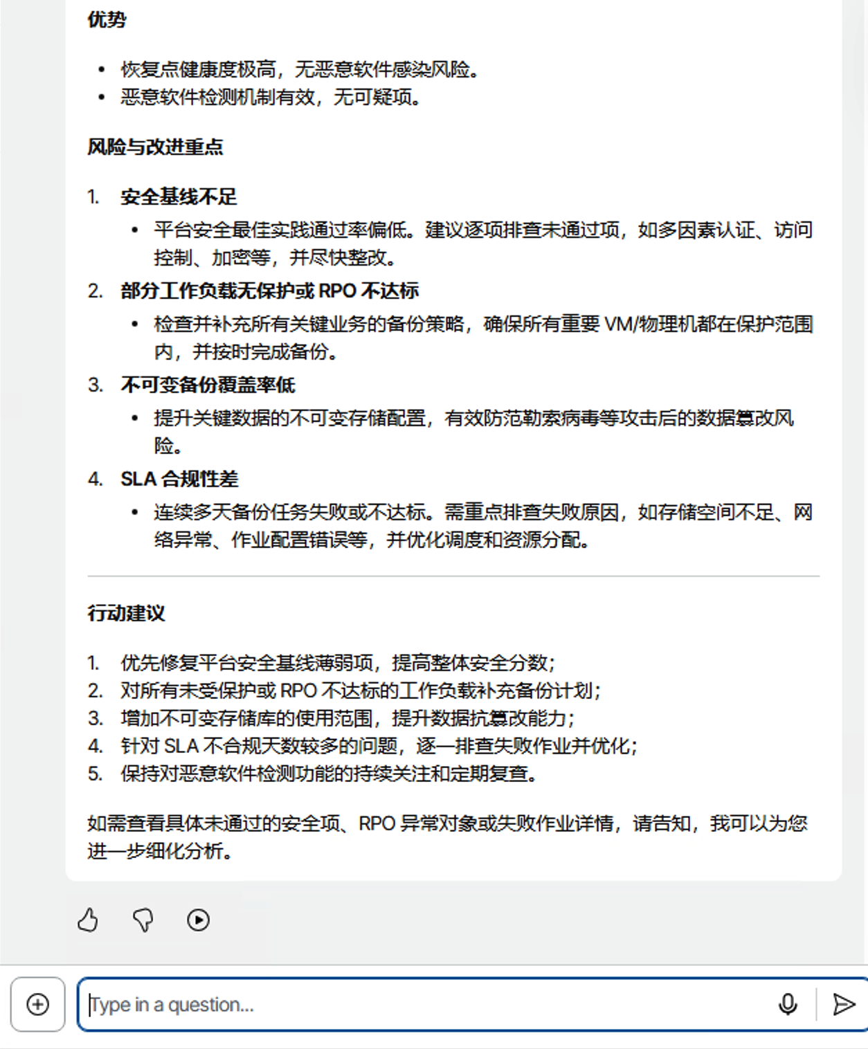
**问题:**请帮我看一下我的 Veeam Threat Center 仪表盘中的评分,分析下所有小组件的评分,然后帮我总结一下,给我一个分析建议。
Veeam Intelligence 对话:

对话解析: 这回 Veeam Intelligence 转型成了"IT 总监的智囊团”。当总监需要对安全评估做决策时,它不是简单地罗列 Threat Center 的各项评分数据,而是用战略顾问的视角进行深度解读。它懂得总监关心的核心是"问题有多严重"、“该先处理哪个”、“如何向领导层汇报”,所以它给出的不是技术参数,而是风险分析报告和改进路线图。妙在于,它能够站在公司治理层面,将"技术指标"转化为"行动建议"——这正是高管团队格外需要的沟通方式。这种"既懂技术细节,又通商业语言"的智囊特质,让 IT 总监不再孤军奋战,而是有了一个随时可以咨询的战略伙伴。
🎯 报告解读分析师
各种全英文的 VeeamONE 报告看起来比较费劲,甚至有些报告完全不明白在说什么。打开 Veeam Intelligence,我的报告解读分析师。
问题: 本次会话,不管我用什么语音和你说话,请你全部以中文回答我。
报告分析,只需要选择 Veeam Intelligence 新增的 Deep Data Analysis Agent 功能,AI 助手会自动弹出系统可用的 report 供我们选择,如图选择“存储库上备份数据详情”的报告,让我们的数据分析师解读下。

Veeam Intelligence 对话:

对话解析: 现在 Veeam Intelligence 化身为"报告解读分析师",展现出了专业数据分析师的核心素养。面对满屏的技术报告,它没有直接抛出原始数据,而是用用户指定的中文,用分析师的专业视角来解读"存储库上备份数据详情"这份报告。精彩之处在于,它懂得将枯燥的技术指标转化为有意义的业务洞察——从存储利用率看出优化机会,从备份频率分析成本节约点,这种"从数据中挖掘价值"的能力正是高级分析师的标志。而且它还贴心地提供了情景记忆功能,后续对话都用中文回应,这种专业的服务意识和个性化定制,让用户感觉就像是拥有了一位专属的数据分析师,而不是在操作冰冷的系统。
🎯 总裁大人的外聘安全顾问
对着一大堆系统安全合规要求,不知道备份系统该如下下手加固?打开 Veeam Intelligence,免费的外聘安全顾问来了。
**问题:**请帮我分析下 Veeam Threat Center 中,关于平台安全合规性的得分,其中如果有不满足安全要求的部分,请给我详细解释下,我需要你告诉我为什么要这么做然后怎么修复。
Veeam Intelligence 对话:

对话解析: 在这个收尾场景里,Veeam Intelligence 扮演的是"外聘安全顾问"的角色,而且是一位真正高级的安全顾问。面对安全合规需求,它没有像普通技术工具那样只给"要做什么"的指令,而是详细解释"为什么要这样做"的业务逻辑和风险考量——这正是优秀顾问的核心价值。它不仅识别安全漏洞,更重要的是让管理者理解每个安全措施背后的商业意义。在修复方案方面,它提供的不仅是技术步骤,还包括实施推荐实践和风险评估,这种"全程陪伴式"的专业指导,让安全加固不再是盲目执行。关键在于,它帮助 IT 部门将安全从被动合规的负担,转变为主动防护的竞争优势,这种战略高度正是企业级安全顾问的真正价值所在。
一些实用小贴士
- 网络端口和访问 Endpoint:rest-ai.veeam.com, cdn.rest-ai.veeam.com, js.veeam.com
- 重启新对话的方式:刷新网页,这也意味着,你的历史对话将会随着网页刷新而消失。如果有需要保留的信息,请在刷新前及时处理。
- 情景设定:由于在一个上下文对话中,Veeam Intelligence 能够记住上文的要求,你可以在一开始的会话中,给 Veeam Intelligence 设定后续回答的总体要求,就比如,以下内容无论我问什么问题用何种语言,都请你以中文回答。
结语:IT 运维,该升级了
作为关注 Veeam 生态多年的博主,我看到很多技术同行的困境。
写这篇 Veeam ONE Intelligence 的文章时,我有一个很深的感触:AI 给 IT 运维带来的不只是效率提升,更是职业价值的重新定义。
从一线技术朋友的反馈看,那些能够善用 AI 决策支持的团队,往往能更快地从"技术执行者"转型为"业务伙伴"。这种转变,在当前的数字化转型背景下尤其重要。
当然,AI 也不是银弹,实际应用中还需要结合企业的具体情况。但趋势已经很明显:单纯的技术能力正在快速商品化,而业务洞察和决策支持能力正在成为新的核心竞争力。
对于关注这个领域的朋友来说,或许真该思考一下:如何让自己的技能组合更符合企业级 IT 决策的需要。
这个转变,既是挑战,也是机遇。