你的 24/7 Veeam 专家:告别翻文档时代的智能助手革命

**📖 阅读提示:**本文内容较长(4600 字 + 长截图),建议收藏后慢慢阅读。
智能化数据保护新体验——揭秘 Veeam Intelligence 的强大能力
凌晨 2 点,备份作业又失败了。
屏幕上显示着错误代码"Failed to create snapshot",你的脑子里一片空白。这种场景,相信每个 Veeam 管理员都经历过。
你开始了熟悉的"找答案之旅":
- 先 Google 错误代码 → 30 分钟过去了
- 翻 Veeam 官方文档 → 又 45 分钟没了
- 微信群摇人求助 → 只能等回复
- 最后只能开技术支持工单 → 排队要几小时
整整 6 个小时后,终于搞定了——原来是个简单的权限配置问题。
这种痛苦也许你经历过太多次:网络端口配置困惑、SureBackup 设置复杂、性能优化无从下手…每次都要在浩如烟海的文档中迷失方向。
现在,这种痛苦可能要成为历史了。
Veeam Intelligence,作为 Veeam 产品家族中的 AI 智能助手,正在彻底改变我们的工作方式。它不仅内置于 Veeam Backup & Replication 中,也同样集成在 Veeam ONE 等其他 Veeam 产品中,为整个数据保护生态系统提供智能支持。
本文将重点介绍 Veeam Intelligence 在 Veeam Backup & Replication 中的应用,后续我们还会探讨它在 Veeam ONE 等其他产品中的独特价值。
核心能力:你的 24/7 专家团队
Veeam Intelligence 不是一个简单的问答工具,而是一个完整的专家团队。在 Veeam Backup & Replication 中,无论你需要的是架构师、支持工程师、安全顾问还是开发工程师,它都能扮演相应的专业角色。而在 Veeam ONE 等其他产品中,它又能展现出不同的专业能力,为监控、报告、分析等工作提供智能支持。
🏗️ 架构师角色:系统设计的智能顾问
当你面对复杂的环境规划时,Veeam Intelligence 能够分析你的 VM 数量、业务类型和 RTO/RPO 要求,提供完整的架构设计方案。它不仅能帮你预测存储需求增长,建议合适的扩容时机,还能识别潜在的单点故障风险,提供冗余方案。最重要的是,它会在满足你业务需求的前提下,找到最具性价比的硬件投入方案。
🔧 支持工程师角色:故障排查的得力助手
当生产环境出现问题时,Veeam Intelligence 能快速分析错误日志,定位问题的根本原因。它不仅会检查相关的配置选项,发现潜在的关联问题,还会提供清晰的分步骤排查指南,帮你从症状找到真正的根源。更重要的是,它会给出预防措施,避免类似问题再次发生。
🛡️ 安全顾问角色:数据安全防护的专业指导
当你面临数据安全威胁和合规要求时,Veeam Intelligence 就像专业的安全顾问,为你提供全面的安全防护建议。它不仅能帮你分析当前环境的安全风险,推荐合适的 Malware Detection 配置,还能基于最新的安全威胁情报提供防护策略。特别值得一提的是,它能够根据 Veeam 从 v12 到 v13 的最新安全功能更新,为你提供针对性的安全配置指导,确保你的数据保护体系始终符合最新的安全标准和合规要求。
💻 开发工程师角色:自动化开发的编程伙伴
当你需要开发自动化脚本或系统集成时,Veeam Intelligence 能自动生成 PowerShell 和 Python 脚本模板,提供 REST API 调用示例和完整的技术集成方案。这大大降低了自动化开发的门槛,让原本需要几周的工作在几天内就能完成。
最新亮点:基于增强基础模式和可见思考过程,每个角色都能看到 AI 的专业分析逻辑,确保建议的准确性和可操作性。
Veeam Intelligence 在 Veeam Backup & Replication 中的新特性
基于最新更新,Veeam Intelligence 在 Veeam Backup & Replication 方面的能力有了质的飞跃。当然,这些特性在 Veeam ONE 等其他产品中也有类似的应用,但本期我们重点聚焦 VBR 的场景:
🎯 完全自然语言对话,并支持语音输入输出
想象一下,你可以像和同事聊天一样解决问题:“我昨晚的备份作业失败了,错误代码是 2934,影响了我财务数据库的备份,该怎么办?“Veeam Intelligence 能完全理解你的问题描述,并提供精准的解决方案。
更令人欣喜的是,它还支持语音输入输出功能。清晨,你一边喝着咖啡一边对着电脑说:“帮我播报一下昨晚的备份情况”,AI 助手就能立刻给出详细的报告。这种自然的交互方式让日常运维工作变得更加轻松惬意。
🎯 支持 Thinking 模式
Veeam Intelligence 紧跟 AI 发展的主流趋势,引入了 Visible Thinking Process 功能。这在如今的对话式 AI 中已经成为标配,Veeam 引入这一功能让数据保护领域也能享受到这一便利。
在 Thinking 模式下,AI 助手会展示其完整的分析过程:从理解问题的核心,到调用相关知识库,再到推理得出结论。这种透明化的工作方式让你不仅知道"是什么”,更明白"为什么”。
这样的设计让用户能够更好地理解 AI 的决策逻辑,在需要的时候可以对推理过程进行追问,形成真正有意义的人机对话体验。
🎯 Basic 和 Advanced 模式
Veeam Intelligence 特别设计了两种工作模式,在功能便利性和数据隐私保护之间找到平衡:
Basic 模式:完全基于 Veeam 的公开知识库运行,不会向任何外部服务发送你的具体环境信息。虽然无法访问你当前 VBR 服务器的实时数据,但对于学习 Veeam 概念、了解最佳实践、咨询配置方法等需求来说已经足够。
Advanced 模式:功能更强大,这个模式可以直接查询你的 VBR 服务器信息,它会传输你的备份服务器中的相关数据到 Veeam 的 AI 模型中,利用云端模型,分析备份服务器上数据的相关情况,给出一些建议。本文的例子中,都是利用这个模式完成。
🎯 中国用户友好,无需翻墙
这对中国用户来说确实是一个重大利好。Veeam Intelligence 在产品设计之初就考虑了中国用户的实际需求,所有服务都可以在国内直接访问,无需任何网络代理工具。
更贴心的是,AI 助手支持全中文对话,完全理解中文技术术语和使用习惯。你可以说"我的备份作业挂了"而不是"备份作业失败了",它都能准确理解。系统还特别优化了对中国企业环境、网络架构、合规要求等方面的理解,提供的建议更贴近中国用户的实际场景。
这意味着中国的 Veeam 用户可以享受到与全球同步的 AI 智能助手体验,而且响应速度更快,使用更便捷,真正做到了本土化服务。
这些新特性让 Veeam Backup & Replication 从一个传统的备份工具,真正变成了一个智能的数据保护平台。
实战场景:4 个角色的真实应用
接下来,我们来看看一些真实的使用用例,帮助大家更好的了解它的能力。以下对话,部分素材取自本人日常工作中碰到的合作伙伴、客户的真实问题,我们试着来让 Veeam Intelligence 回答一下。
场景一:架构师 - 得力的设计工具
问题: 根据我现在的 VMware 虚拟机备份任务情况,我现在的环境,你能给我一些在当前环境的虚拟机备份架构设计建议吗?,比如,你看看我的 Proxy 使用,是不是合理,需要增加或者减少?它的数据传输模式正不正确?我的 repository 设计,是否符合最佳实践?数据传输性能是否和预期每天一次晚上的备份符合?
Veeam Intelligence 对话:

对话解析: 从以上对话可以看到,Veeam Intelligence 会先分析下当前环境中的相关信息,然后根据环境和 Veeam 最佳实践,给出优化相关建议。从 Proxy 方面、Repository 方面以及综合建议来看,还是非常接近一个专业架构师给出的架构调优建议的。
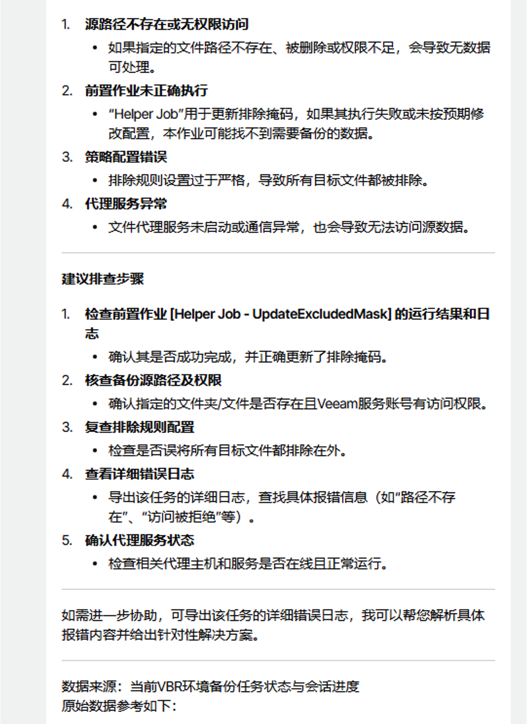
场景二:支持工程师 - 高效的排查利器
问题 1: 昨晚有作业备份失败了,你能帮我分析下失败原因吗? 问题 2: 你仔细看下 AppData exclude testing 这个任务的失败原因,深入分析下为什么会失败。 问题 3: 你能看下这个任务它的 session log 吗?
Veeam Intelligence 对话:

对话解析:
两个失败的任务被精准定位,并且有症状说明、可能原因,还给出了后续建议的排查步骤和原始参考数据。
进一步,我追问了其中一个备份任务的失败原因,让 Veeam Intelligence 去查看 Session log。此时,Veeam Intelligence 调用并委托了数据分析代理,开始分析 Session log 中的日志,帮我找到了准确的任务失败原因。这个排查速度远比开工单查询快得多。
场景三:安全顾问 - 专业的配置导师
问题: 关于 Malware Detection 中的一些配置,v12 以后一直到 v13 的更新,有很多我并不太清楚,你能看看我现在环境的配置情况,看看哪些对我有帮助,给我一些配置的指导吗?
Veeam Intelligence 对话:

对话解析:
从对话中可以看到,Veeam Intelligence 作为安全顾问,首先分析了我当前环境中的 Malware Detection 配置情况。它能够准确识别出现有配置中的问题和不足,并基于 Veeam 从 v12 到 v13 的版本更新,推荐了更合适的安全配置方案。
AI 助手不只是给出了通用的安全建议,还结合了我的具体环境特点,提供了定制化的配置指导。它详细说明了每个配置项的作用和重要性,以及如何根据不同的业务需求调整参数。这种基于实际环境的安全分析能力,让复杂的安全配置工作变得简单易懂。
和传统的安全配置文档研究相比,这种交互式的安全顾问服务在配置效率方面有了明显提升,同时也能保证安全措施的有效性和及时性。
场景四:开发工程师 - 强大的编程伙伴
问题 1: 我在开发我的备份运维系统,对接到公司内部的 Grafana 中,关于相关的日常报告的数据,你有什么集成建议吗?? 问题 2: 太好了,那你要不给我一个简单的调用样例?比如我需要更精细的 Powershell 采集的数据,你给我写一个如何获取基础作业完成情况的汇总吧。
Veeam Intelligence 对话:

对话解析:
这个场景很好地展示了 Veeam Intelligence 在开发集成方面的实际价值。当我提出需要将 Veeam 备份数据集成到公司内部的 Grafana 监控系统时,AI 助手首先给出了整体的技术架构建议,包括推荐的数据接口和集成方式。
当我进一步要求具体的代码示例时,Veeam Intelligence 直接生成了完整的 PowerShell 脚本。这个脚本在语法上没有问题,而且考虑到了实际运维中的各种需求,包括数据采集、格式转换、错误处理这些关键要素。从代码质量来看,它遵循了 PowerShell 的开发规范,加了详细的注释说明,开发人员拿过去稍作修改就能在生产环境中使用。
和传统的 API 文档学习、代码开发过程相比,这种 AI 辅助的编程方式能够把几天的开发时间压缩到几分钟,技术门槛也降低了不少。即使 PowerShell 经验不太多的开发人员,通过 AI 的帮助也能快速完成这些复杂的集成任务。
使用指南:如何更好地使用 Veeam Intelligence
为了让用户能够充分利用 Veeam Intelligence 的功能,Veeam 提供了详细的官方文档资源。用户可以通过Veeam 官方手册深入了解 AI 助手的完整功能特性。同时,Veeam 还会定期更新AI 发布知识库链接,用户可以通过获取最新的 AI 功能发布更新信息。
在日常使用中,有几个实用的技巧能够帮助用户获得更好的体验。Veeam Intelligence 为每个回复都提供了反馈按钮,用户可以标记回复质量为"Good response"或"Bad response"。这种反馈机制非常重要,它能够帮助 Veeam AI 团队持续优化产品和模型,让回答越来越符合用户的实际需求。建议用户在使用过程中积极提供反馈,帮助 Veeam 一起来为所有用户提供更好的服务。
语音播报功能是另一个非常实用的特性。用户可以点击界面上的播放按钮,AI 助手会实时将文字回复转换为语音播报。这个功能特别适合多任务工作场景,比如你正在监控系统运行状态,同时可以听取 AI 的分析报告,不需要一直盯着屏幕。
需要注意的是,Veeam Intelligence 设有使用限额,每个用户在 24 小时内的使用次数是有限的,从目前官网看到的限额来说,日常使用还是非常充裕的,一般也不会触发这个上限。
网络连接也是使用 Veeam Intelligence 时需要考虑的重要因素,因为 AI 服务需要通过互联网访问,所以稳定的网络连接是必需的。
结语:智能数据保护的未来已来
回顾过去那些翻文档找答案的经历,再看看现在 Veeam Intelligence 提供的能力,我们能切实感受到 AI 在数据保护领域的应用价值。
从被动等待支持到主动智能解答,从在文档中大海捞针到精准定位解决方案,从依赖个人经验到智能辅助决策,这些变化正在重新定义数据保护工作的方式。
Veeam Intelligence 通过透明思考过程、用户反馈机制、代码生成功能、实时知识更新等特性,构成了一个完整的智能辅助体系。它不仅提升了备份运维的工作效率,减轻了工作负担,更重要的是展示了智能技术在数据保护领域的潜力。
本文主要介绍了 Veeam Intelligence 在 Veeam Backup & Replication 中的应用。实际上,在 Veeam ONE 等其他产品中,它还能提供监控分析、报告优化、容量规划等不同维度的智能支持,成为整个 Veeam 产品生态系统中重要的智能引擎。
智能数据保护的技术趋势已经明确,这为行业发展带来了新的可能性。
也许,是时候全面重新思考数据保护工作的方式了。